ᐈ Infografías sobre Salud Mental [EJEMPLOS e IDEAS] ¿Cómo son?

LA SALUD MENTAL EN MÉXICO. En el estudio de la Epidemiologia Psiquiátrica en México realizado en 2003, que formó parte de una iniciativa de la OMS, se describe la prevalencia de trastornos psiquiátricos, la comorbilidad, las variaciones en la distribución geográfica de los trastornos, los correlatos socio-demográficos y la utilización.
Un vistazo a la salud mental de los mexicanos DIARIO ROATÁN

nuestra colaboración para integrar la salud mental en la atención primaria de salud. Al hacerlo, reduciremos el sufrimiento, preser-varemos la dignidad de las personas e impul-saremos el desarrollo de nuestras comunidades y sociedades. Nuestra visión es la de un mundo en el que se valora, promueve y protege la salud mental; en el que se.
Día Mundial de la Salud Mental Secretaría de Salud Gobierno gob.mx

Este espacio pone a disposición del público un conjunto de fuentes primarias para el estudio de la historia de la psiquiatría en México, como las tesis presentadas en la Escuela Nacional de Medicina de México entre 1875 y 1944, los artículos de la Revista Mexicana de Higiene Mental, de 1940 y de 1947 a 1954, la Revista Mexicana de Psiquiatría, N.
SALUD México on Twitter "Infografía Día Mundial de la Salud Mental…

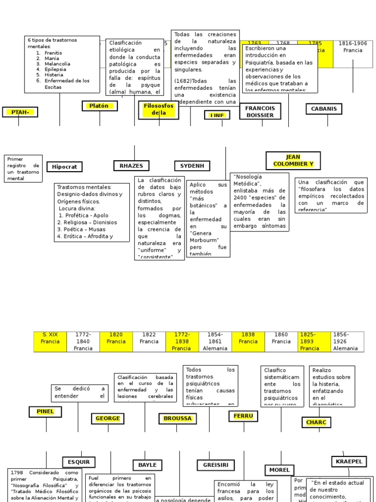
Cómo surge la salud mental en México. La salud mental en México ha sido una preocupación desde tiempos ancestrales. La concepción de la salud mental en la cultura mexicana tiene sus raíces en las creencias y prácticas de las antiguas civilizaciones mesoamericanas, como los aztecas y los mayas.
Linea Del Tiempo Evolucion Historica De La Salud Publica By Jeisy Ospina Images
Los primeros psiquiátricos de México La historia de los nosocomios para la salud mental se ha escrito a través de los siglos, en este Mochilazo les contamos un poco sobre su evolución
Salud Mental General Secretaría de Salud Gobierno gob.mx

Salud. . Tratar la locura. La historia de la psiquiatría en México. Tratar la locura. La historia de la psiquiatría en México. Las aproximaciones a la salud mental reflejan el pensamiento de una época. 20-03-2023. Por Elisa Domínguez Álvarez-Icaza, Ciencia UNAM-DGDC.
Línea de Tiempo salud mental Psiquiatría Psicologia POSITIVA
El 1.6% de la población adulta ha intentado suicidarse. La tasa de suicidios se ha incrementado de 1.13, en 1970, a 2.55 en 1991, es decir un 125 por ciento. La epilepsia tiene una prevalencia de 3.7% en población de 18 a 64 años; de 1.6% en niños de población urbana y de 2.1 a 4.1% en niños de población rural.
ENTSUNAM Salud Pública MAPA MENTAL SALUD PÚBLICA Y SU RELACIÓN CON EL SECTOR EDUCATIVO Y LABORAL

Salud mental. versión impresa ISSN 0185-3325. Salud Ment vol.39 no.4 México jul./ago. 2016. Información y acontecimientos. Fortalecimiento de la salud mental en México: recomendaciones para una psiquiatría comunitaria. Strenghtening mental healt in Mexico: recommendations for a communitary psychiatry. Eduardo Ángel Madrigal de León 1 *
Historia de la salud mental

La salud mental en México, una perspectiva, histórica, jurídica y bioética. Persona y Bioética. ISSN: 0123-3122. bioetica@unisabana.edu.co. Universidad de La Sabana Colombia.
Tan importante la salud mental como la corporal
.jpg)
La salud mental es mucho más que la ausencia de enfermedad: es una parte intrínseca de nuestra salud y bienestar individuales y colectivos. A medida que el mundo vive con los efectos de largo.
ENTSUNAM Salud Pública Mapa conceptual del concepto e historia de la Salud Pública y

Objetivos. Presentar un panorama historiográfico del análisis de la salud mental. Explorar diversas fuentes primarias que han servido a la historiografía: expedientes clínicos, documentos administrativos de los manicomios, tesis, tratados, textos de pacientes, literatura y cine.
Historia de la salud mental en México TILA

Este documento presenta un panorama de la salud mental en México, describe los retos existentes, y representa un aporte mayor para orientar una política pública para diseñar y desarrollar los cambios que se necesitan.
Panorama salud mental en México Aspectos psicosociales YouTube

Este periodo en la historia de México es conocido como el "Porfiriato". El primer hospital de salud mental en México fue el Manicomio General de La Castañeda, creado dentro del llamado "Porfiriato", inaugurado en el año de 1910, cuando explota la Revolución mexicana.
Infografias y frases del Dia Mundial de la Salud Mental Todo imágenes

Historia. México presenta avances alineados a la Nueva Agenda de Salud Mental para las Américas. 03 noviembre 2023. México tomó la iniciativa de realizar un evento nacional con el.
Salud Mental, desarrollo de la salud mental en los diferentes años y etapas. Apuntes de

En esta nota, exploraremos la historia de la salud mental en México, desde sus inicios hasta los avances y desafíos actuales, destacando los hitos importantes que han moldeado la forma en que se comprende y aborda la salud mental en el país. Los inicios y los asilos: Un vistazo al enfoque custodial en la salud mental en México
Gráfico La preocupación por la salud mental aumenta en América Latina Statista

Desde principios de los años cuarenta, la idea de integrar la asistencia y la salubridad públicas rondaba la mente de diversos médicos mexicanos. En el Primer Congreso Nacional de Asistencia, celebrado en la Ciudad de México en agosto de 1943, varias ponencias tocaron el tema.
.